Итак, что хотел:
1. Приемлемый ток потребления и немного выделяемого тепла (лето на носу). К зиме, может быть, буду строить на 6С33С. Презентовали мне одну такую "гравицаппу" и еще при необходимости дадут. Когда в руках подержал, поразился. 60Вт рассеивается на аноде! И трансформаторы от "сварки" нужны
2. Экспериментальным путем установил, какую мощность отбираю от своего 100Вт усилителя при комфортном прослушивании. Оказалось меньше одного Ватта. Так что, учитывая 10 кратный запас, Ватт 10, решил, хватит.
3. Лампы должны работать в штатных режимах. Никаких светящихся анодов и "рентгена" от колбы.
Что получилось в прикидке:
1. На 1Вт КНИ 0.125%
2. Выходное сопротивление около 8 Ом, что немало для пентода и отсутствия общей ООС, должно дать хорошую согласованность с колонками. В основном работа была направлена на получение, как мне кажется, правильного выходного сопротивления.
3. "Клиппинг" начинается при выходной мощности около 18Вт. (КНИ ~ 2.5 - 3%).
4. Работа в "чистом" классе А, без сеточных токов.
5. При 10Вт мощности, КНИ ~ 1%.
Но схема не лишена недостатков:
1. Достаточно резкий "клиппинг". Но так как он на большой мощности, меня это не волнует. Даже пришла идея сделать жесткий "ФУЗ" для гитары. Жалко, что не знаю, с какой стороны ее брать. Может с другом попробую...
2. Не самая хорошая чувствительность. 0.7В. Но для современных источников это самое оно.
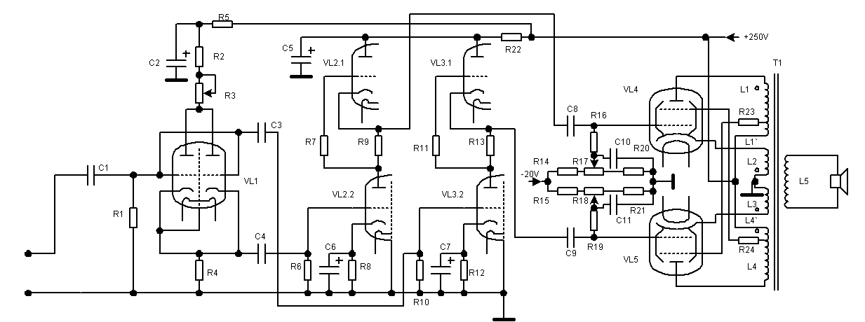
А вот и схема:
Пока 2 НО. Рисовал чуть ли не в паинте, поэтому жутко. По этой же причине кое где мелко, и резисторы R2, R3 следует поменять местом с R4 для более безопасной отладки. Номиналы элементов пока не указываю, так как не собрал его в живую, а то вдруг ерунда получиться и, все таки, хочется собрать его первым
Схема совсем не по классике. Одни хаки...
Хак 1. Давно забытый симметричный инвертор. Основной его недостаток - разные выходные сопротивления и малый коэффициент передачи. Мне удалось достигнуть следующего: Сопротивление верхнего плеча - 1k, нижнего - 200 Ом. Пусть разница большая, но такие малые сопротивления, теоретически, должны компенсировать этот недостаток. Много ковырялся с другими решениями, но они обладают намного худшей симметрией. Удалось реанимировать свою старую схему, но для ее нормальной работы надо 400В
Хак 2. Так как коэффициент усиления инвертора получился 0.8, драйверные каскады выполняют основное усиление. Сделаны как SSRP, что дает большую линейность и коэффициент усиления.
Хак 3. Для уменьшения выходного сопротивления и линеаризации трансформатора и акустики, в катоды ламп выходного каскада введена отрицательная обратная связь через дополнительные обмотки трансформатора. Решение древнее, но редко встречающиеся.
Хак 4. Так как усиление из за катодной ООС падает прилично, введена положительная обратная связь через экранные сетки. Решение еще реже встречающиеся.
Комбинация ОС подобрана так, чтоб лампы работали в чистом классе А, без сеточных токов.
Еще один недостаток - лампы выходного каскада (6П3С) надо брать "военной" приемки, так как у них штатный ток - 100мА, в отличии от "обычных" с током 70мА (все при 250В на аноде).
Очень охота усилитель побыстрее сделать, вот транс надо мотать. Железо пока только фиговенькое есть. И провод дорогой. С остальным вроде все нормально...

