|   | 
     
        
          
  
		
	
	
	
		 
	
		
		
			
			
			  3DMonstr  10 фев 2010 23:36  
			
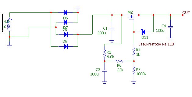
			Данная схема была разработана "по малой нужде" путем обрезания всего лишнего от параметрического стабилизатора. Используется в ушнике от Лаконик'а, так как в комплекте конструктора лежал сгоревший транзистор, а ехать за ним было влом:( Фон не мерил, на слух ни на одни наушники не услышал. Полевик - IRF840. При моделировании схема показала лучший результат, чем опубликованная на сайте (ее брал за основу). 
							
					- Вложения
 
											- 		
			  
					 
		 
									 
			Часы должны быть механические, а усилитель ламповый. 
		 
					
			- 
				
  
				3DMonstr			 
			- Постоянный участник
 
		-  
 
		- Сообщений: 104
 - Зарегистрирован: 06 мар 2009 22:43
 - Откуда: Королев
 			- 
				
			
 
		
		 
	
		
		 
	 
	 
	
		
		
			
			
			  Admin  11 фев 2010 01:31  
			
			Выглядит хорошо, но ничего особо нового нет. Классика. 
			Верь формулам, но доверяй только ушам своим ... 
		 
					
			- 
				
  
				Admin			 
			- Администратор
 
		-  
 
		- Сообщений: 596
 - Зарегистрирован: 24 янв 2009 11:43
 - Откуда: Россия, Казань
 			- ФИО: Павел
 
					- Позывной: RU4PAA
 
					- 
				
			
 
		
		 
	
		
		 
	 
	 
	
		
		
			
			
			  3DMonstr  11 фев 2010 09:24  
			
			Воистину, в аналоговой технике придумано все давно:) Из таких ляпусов - как начал разбираться с лампами, "изобрел" каскад с токовой нагрузкой, стал гуглить, как задать ток - вышел SSRP, потом сделал хитрый фазоинвертор на 2х SSRP, о, блин, через год, правда, почти аналогичный в какой то схеме древней нашел, почти до номиналов резисторов похожи:(. Вот, думаю, и решение с бестрансформаторной раскачкой полумоста из ушника, тоже когда то встретиться... 
			Часы должны быть механические, а усилитель ламповый. 
		 
					
			- 
				
  
				3DMonstr			 
			- Постоянный участник
 
		-  
 
		- Сообщений: 104
 - Зарегистрирован: 06 мар 2009 22:43
 - Откуда: Королев
 			- 
				
			
 
		
		 
	
		
		 
	 
	 
	
		
		
			
			
			  Admin  11 фев 2010 15:56  
			
			В цифре можно придумать намного больше новых вещей. В особенности на МК. Ведь каждая программа индивидуальна. Даже если они выполняют одинаковые задачи. 3DMonstr писал(а):Часы должны быть механические, а усилитель ламповый. 
 Кстати, а на счет механических часов я с вами не согласен. У меня почти все часы цифровые, причем самодельные. Через некоторое время хочу сделать часы на газоразрядных и индикаторах тлеющего заряда.  
			Верь формулам, но доверяй только ушам своим ... 
		 
					
			- 
				
  
				Admin			 
			- Администратор
 
		-  
 
		- Сообщений: 596
 - Зарегистрирован: 24 янв 2009 11:43
 - Откуда: Россия, Казань
 			- ФИО: Павел
 
					- Позывной: RU4PAA
 
					- 
				
			
 
		
		 
	
		
		 
	 
	 
	
		
		
			
			
			  3DMonstr  11 фев 2010 20:36  
			
			Соглашусь только про часы на газоразрядных индикаторах. Минимум - люминисцентные. Я тоже хотел их сделать, даже с женой вариант набросали с лампой иммитации рассвета, вращающимся глобусом, генератором успокаивающих звуков для засыпания... Или вариант на осциллоскопической трубке. Только времени все нет:( А, скорее, сил. В детстве мечта была - электронные часы. А сейчас для меня они "не живые", особенно нелюблю современную "подделку" механики на кварце. Пусть это и не в тему, да и лампами занимаюсь даже не потому что я аудиофил. Скорее миломан. Как то с детства этот червячек засел, как раз тогда лампы уже умирали. Очень нравились радиолы. А у нас небыло, до моего рождения при переезде выбросили. В гостях мог часами даже не работающую разглядывать. Наверное, тогда и "стал" радиолюбителем. В совсем смутной памяти осталось, как рисовал ее схему, чтоб сделать. Не знал, что ток идет по замкнутой цепи (года 3 мне тогда было), и все схемы заканчивали лампочкой подсветки шкалы:) Извините за оффтопик... 
			Часы должны быть механические, а усилитель ламповый. 
		 
					
			- 
				
  
				3DMonstr			 
			- Постоянный участник
 
		-  
 
		- Сообщений: 104
 - Зарегистрирован: 06 мар 2009 22:43
 - Откуда: Королев
 			- 
				
			
 
		
		 
	
		
		 
	 
	 
	
		
		
			
			
			  Admin  12 фев 2010 01:10  
			
			На счет часов: согласен, что электронные со стрелкой - это полная дрянь, а вот полностью цифровые мне нравятся.
  К старым радиоприемникам я тоже всегда относился очень хорошо. В саду у нас стоит радиоприемник Балтика 52 года, полностью рабочая, правда потерт корпус. Недавно нашел рядом с мусоркой нашел "Волгу" 61 года. Не смог устоять, принес домой отмыл, отремонтировал - теперь работает, правда включай не часто, т.к. нормальных радиостанций на ДВ, СВ, КВ и Сов. УКВ уже не осталось. 
			Верь формулам, но доверяй только ушам своим ... 
		 
					
			- 
				
  
				Admin			 
			- Администратор
 
		-  
 
		- Сообщений: 596
 - Зарегистрирован: 24 янв 2009 11:43
 - Откуда: Россия, Казань
 			- ФИО: Павел
 
					- Позывной: RU4PAA
 
					- 
				
			
 
		
		 
	
		
		 
	 
	 
	
		
		
			
			
			  седой  26 мар 2011 00:34  
			
			Господа, ностальгия и теплые воспоминания о детстве вроде как не по теме, хотя у самого что-то такое тоже было. В части публикаций электронный дроссель еще называют УЗФ? Мое мнение - отличная штука, на фон даже и намека нет, плавное включение лампы, допускает широкий набор номиналов деталей (чего там только не ставил) - в общем, ++++. 
			
		 
					
			- 
				седой			
 
			- Пользователь
 
		-  
 
		- Сообщений: 45
 - Зарегистрирован: 11 мар 2011 21:29
 			- ФИО: Богославский Николай Тимофеевич
 
					- 
				
			
 
		
		 
	
		
		 
	 
	 
	
	 
	Вернуться в Схемотехника ламповых усилителей 
	
	
	Сейчас этот форум просматривают: нет зарегистрированных пользователей и гости: 1 
 
			
 
 
 |   
         |  
        |