| |
Обсуждается все, не вошедшие в предыдущие разделы
константин 18 ноя 2009 19:44
сдесь предлагаю выкладывать фото текушех конструкций
-
константин
- Живет тут :)
-
- Сообщений: 397
- Зарегистрирован: 03 мар 2009 00:35
- Откуда: воронеж
-
константин 18 ноя 2009 19:50
вот например. я начал делать усилитель НА ГМ-70 фото
-
константин
- Живет тут :)
-
- Сообщений: 397
- Зарегистрирован: 03 мар 2009 00:35
- Откуда: воронеж
-
12213123 23 ноя 2009 14:58
Костя , а вы не хотите попробовать сделать ультразвуковой генератор с излучателем из феритового стержня ? Занимательные опыты можно с ним проводить ). Здесь бы и видео выложили .
-
12213123
- Постоянный участник
-
- Сообщений: 107
- Зарегистрирован: 13 мар 2009 13:25
-
константин 23 ноя 2009 19:30
покащто усил делаю.
-
константин
- Живет тут :)
-
- Сообщений: 397
- Зарегистрирован: 03 мар 2009 00:35
- Откуда: воронеж
-
3DMonstr 15 фев 2010 22:35
Ура, лед тронулся. Наконец мне собрали заказ и я благополучно его забрал  И сразу же собрал основную плату фонокорректора. Лампы пока установлены только для фото сессии. Надо сделать источник питания. Завтра займусь его изготавливанием. Если повезет, к концу праздников удастся завершить конструкцию Печатная плата сделано по фоторезистивной технологии. Немного накосячил с RCA, так как чертежа не было, а плата была изготовлена до получения заказа.
Часы должны быть механические, а усилитель ламповый.
-

3DMonstr
- Постоянный участник
-
- Сообщений: 104
- Зарегистрирован: 06 мар 2009 22:43
- Откуда: Королев
-
Admin 16 фев 2010 00:47
Получается хорошо. Но все-таки я сторонник навесного монтажа в ламповой технике. Мне кажется фоторезист не совсем рентабелен. Проще использовать ЛУТ или просто вручную рисовать цапонлаком. Я обычно рисую печатную плату на компьютере, распечатываю, накладываю на плату, просверливаю дырки, а дальше по старинке - цапонлаком.
Кстати, а что там за переключатели на плате? Изменение режимов коррекции?
Верь формулам, но доверяй только ушам своим ...
-

Admin
- Администратор
-
- Сообщений: 596
- Зарегистрирован: 24 янв 2009 11:43
- Откуда: Россия, Казань
- ФИО: Павел
- Позывной: RU4PAA
-
3DMonstr 16 фев 2010 09:03
Переключатели задают входную емкость корректора для настройки резонансной частоты системы головка / кабель / вход корректора. Чтоб не перепаивать входной шунтирующий конденсатор при замене головки или кабеля. Схема подстройки следующая:

- c_corr.JPG (21.23 ) Просмотров: 51534
На резисторе 10 Ом устанавливаем синус с генератора звуковых частот, напряжением 2-3 мВ (Амплитуда от - до + ~7 мВ). На выход корректора подключается осциллограф или вольтметр, и ищется резонансная частота системы. Потом путем подбора конденсаторов, этот резонанс уводиться на частоту около 40 кГц. Это даст нормальное воспроизведение ВЧ. Сам пока так настраивать не пробовал, но друг использует это решение давно и удачно. По поводу платы, ЛУТ не на много дешевле. Тем более если вместо пленки использовать обычную бумагу с последующей пропиткой маслом. Я пока так не делал. Пленки запас уйдет - придется пробовать. А качество похуже. Да и ошибку проще допустить. 3 метра фоторезиста стоят ~500р. Скорее закончиться его срок хранения, чем весь его можно будет использовать. Я раньше делал по ЛУТ, когда были доступны "жопки" от самиоклейки, с которой тонер на медь хорошо переносился. Но там и принтер нужен без изгиба листа, и тонер родной (заправленные картриджи осыпались не успев остыть). Снова же, подтравы были, пусть и не сильно. Рисовать лаком слишком долго. Мне быстрее с компьютера непосредственно получить шаблон. Сейчас пишу статейку, как с фоторезистом сделать, а то в Сети советов много, а толку мало. Совсем противоположные мнения встречаются. На шасси делать не получается, так как элементарно нет мастерской для работы с железом. Дома на плате чище. Сейчас проработал конструкцию корпуса из просто обрабатываемых материалов. Сделаю, выложу 
Часы должны быть механические, а усилитель ламповый.
-

3DMonstr
- Постоянный участник
-
- Сообщений: 104
- Зарегистрирован: 06 мар 2009 22:43
- Откуда: Королев
-
Admin 18 фев 2010 01:18
Интересная система подстройки. Для себя пока-что не вижу в ней смысла, т.к. В ЭПУ уже встроен нужный конденсатор.
А по поводу навесного монтажа, я тоже делаю без полноценного шасси. К примеру, в винил-корректоре деревянный каркас, покрытый медной фольгой, а верх шасси из фольгированного стеклотекстолита. А печатки мне как-то все-равно привычнее рисовать цапонлаком; если плата не очень большая, то получается не намного дольше, чем ЛУТ, но зато ни одна дорожка не протравливается. Хотя чертеж делаю на компьютере.
Верь формулам, но доверяй только ушам своим ...
-

Admin
- Администратор
-
- Сообщений: 596
- Зарегистрирован: 24 янв 2009 11:43
- Откуда: Россия, Казань
- ФИО: Павел
- Позывной: RU4PAA
-
3DMonstr 18 фев 2010 09:57
Эта емкость зависит от головки и проводов. Мне очень интересно, что из этого получиться. Сейчас у меня на Ямаховском усилителе со встроенным корректором не хватает ВЧ, на предыдущей головке с ними было все нормально, середины не было. Вот охота поколдовать с этими вещами. Сравнить, что получиться. Может быть скоро все запустить удастся. Изготовил плату БП, осталось собрать ее. Что то долго идут работы:(
Часы должны быть механические, а усилитель ламповый.
-

3DMonstr
- Постоянный участник
-
- Сообщений: 104
- Зарегистрирован: 06 мар 2009 22:43
- Откуда: Королев
-
3DMonstr 25 фев 2010 14:55
Ну вот, переделал корректор по новой схеме. Результат порадовал. Пока шум ламп не слышен на фоне наводок от сети (буду корпусировать). Да и наводки от сети тише, чем шум немой канавки пластинки. От БП по шине питания, похоже, вообще никаких шумов. Или они маскируются за радионаводками. При выключении сети шум не изменяется. Осталось закорпусировать и выполнить финишную настройку. Пока он выглядит так:
Часы должны быть механические, а усилитель ламповый.
-

3DMonstr
- Постоянный участник
-
- Сообщений: 104
- Зарегистрирован: 06 мар 2009 22:43
- Откуда: Королев
-
Admin 25 фев 2010 16:40
А какая получились итоговая схема корректора?
Верь формулам, но доверяй только ушам своим ...
-

Admin
- Администратор
-
- Сообщений: 596
- Зарегистрирован: 24 янв 2009 11:43
- Откуда: Россия, Казань
- ФИО: Павел
- Позывной: RU4PAA
-
3DMonstr 25 фев 2010 22:56
Схемку обязательно закину. Что то под Линуксом сеть упала, а она там. Вот корпус начал делать. Конструкция, конечно, неказистая, зато должна быть нормальная с точки зрения экранирования. Пока удалось сделать только это: Не судите строго, из инструментов у меня только линейка, ножик кухонный и дрель. Конструкция из текстолита, просто спаянная по швам: Для минимализации наводок изменил положение блоков. Блок питания находиться спереди, плата корректора размещена сзади. Не надо тянуть сигнальные провода через "переменки". В отсеке корректора проходит только шнур питания, я его собираюсь экранировать. Все провода питания заведутся через отверстия в перегородке. Накал постоянный, стабилизированный. Используются тороидальные трансформаторы питания. Один для накала, другой - анод. Универсального не нашел. Соответственно, крышку и днище тоже буду делать из текстолита, заземленную на корпус. Надеюсь, такая "клетка Фарадея" полностью экранирует плату корректора от наводок.
Часы должны быть механические, а усилитель ламповый.
-

3DMonstr
- Постоянный участник
-
- Сообщений: 104
- Зарегистрирован: 06 мар 2009 22:43
- Откуда: Королев
-
3DMonstr 26 фев 2010 00:09
Ну вот, перекинул схемку. Это еще не финальная. Надо будет пересчитать цепи коррекции, так как тут просто из другой схемы было взято, но, вроде, похоже на правду. После измерений решу, стоит это делать, или нет. Усиление на 1000 Гц - 50дБ. Если надо уменьшить - вместо 6Н2П надо ставить 6Н1П. Мне надо так много, чтоб совокупить корректор с звуковухой EMU. Первый каскад - обычный каскод со смещением литиевой батарейкой и фиксированным режимом нагрузочной лампы, выходной каскад - SSRP. Работает неплохо. После доводки буду "мериться" с полупроводниковыми.
Часы должны быть механические, а усилитель ламповый.
-

3DMonstr
- Постоянный участник
-
- Сообщений: 104
- Зарегистрирован: 06 мар 2009 22:43
- Откуда: Королев
-
Admin 26 фев 2010 17:18
Линуксом пользуетесь - уважаю! Сам я так и не смог заставить себя отказаться от "Виндюка", но это так лирическое отступление.
Корпус конечно получается не самый красивый, но это ничего страшного. У меня тоже с изготовлением корпусов постоянные проблемы.
Цепи коррекции вполне нормальные - эту цепь когда-то опубликовал С.Сергеев. Я ее проверял в программе расчета - все сошлось.
И еще немного непонятно включение первого каскада усиления. Объясните, пожалуйста, из-за чего выбрана такая схема.
Верь формулам, но доверяй только ушам своим ...
-

Admin
- Администратор
-
- Сообщений: 596
- Зарегистрирован: 24 янв 2009 11:43
- Откуда: Россия, Казань
- ФИО: Павел
- Позывной: RU4PAA
-
3DMonstr 26 фев 2010 20:22
В цепи коррекции надо еще учесть выходное и входное сопротивления каскадов. На слух немного высоких не хватает, правда тут сложно сказать, кто больше виноват, корректор, проигрыватель или пластинка. На новых пластинках получше, но не идеал. Хочу промерить, тогда выясню. Да и емкость входную пока не настраивал. А первый каскад так собран по причине минимизации шумов. По рекомендациям, желательно отказаться от автоматического смещения в пользу стабилизированного напряжения смещения. Самое простое что пришло на ум - батарейка. Резисторы довольно сильно шумят при сравнении с амплитудой входного сигнала. Еще вариант - использовать проволочное сопротивление, шунтированное большим электролитом (большим на момент выхода книги, считалось микрофарад 300  ) Но у меня нет одновременно и точных и проволочных резисторов. По этой же причине верхняя лампа с фиксированным смещением. Шумы резисторов, отчасти, шунтированы конденсатором. Я взял за основу схему микрофонного усилителя на каскоде и переработал ее для фиксированного смещения и имеющихся элементов.
Часы должны быть механические, а усилитель ламповый.
-

3DMonstr
- Постоянный участник
-
- Сообщений: 104
- Зарегистрирован: 06 мар 2009 22:43
- Откуда: Королев
-
3DMonstr 28 фев 2010 00:26
Ну вот удалось собрать основу корпуса. Получилось что тот типа этого: Спереди расположен анодный и накальный трансформатор. Над трансформаторами плата блока питания. В отдельном отсеке установлена сама плата коррекции. Включение показало уменьшение шумов, но проблемы еще остались. Пересчитал цепь коррекции, надо будет заменить один резистор. Так же придется заменить выходной нагрузочный резистор для согласования с усилителем. А то по постоянке слишком большое сопротивление и наводки через кабель прут, почти как при отключенном кабеле.
Часы должны быть механические, а усилитель ламповый.
-

3DMonstr
- Постоянный участник
-
- Сообщений: 104
- Зарегистрирован: 06 мар 2009 22:43
- Откуда: Королев
-
Admin 07 мар 2010 22:27
Как продвигаются дела с корректором?
Удалось избавиться от фона?
Верь формулам, но доверяй только ушам своим ...
-

Admin
- Администратор
-
- Сообщений: 596
- Зарегистрирован: 24 янв 2009 11:43
- Откуда: Россия, Казань
- ФИО: Павел
- Позывной: RU4PAA
-
3DMonstr 08 мар 2010 13:38
Пока удалось снизить уровень фона до маскирования шумом немой канавки. Но до референсного еще далеко:( Тут конструкцию надо серьезно менять. Выносить источник, использовать толстый металлический корпус. Может быть и лампы в экраны ставить. Пока желания такого нет. В планах попробовать на полевиках сделать. Там попроще в плане разделения источников, да и корпуса готовые есть. Но это в "долгом ящике". А пока было какое то плохое настроение, сделал конструкцию выходного дня. Разработал один из самых простых усилителей. На канал полторы лампы, 4 резистора и пару конденсаторов. Задача была - утилизировать "игрушечные" трансформаторы. Как ни странно, громкость получилась более чем достаточная, но вот из за трансформаторов низов нет. На фотографии видны эти микроскопические трансики. Если бы вместо них использовать трансы хотя бы от Ригонды, то можно было бы и мощность поднять, и низы бы появились... Но их в наличии нет. Да и не люблю я особо однотактники... Вот фото 1: А это 2:
Часы должны быть механические, а усилитель ламповый.
-

3DMonstr
- Постоянный участник
-
- Сообщений: 104
- Зарегистрирован: 06 мар 2009 22:43
- Откуда: Королев
-
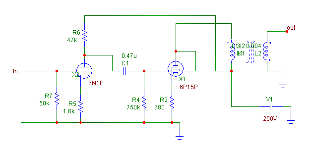
3DMonstr 08 мар 2010 13:52
А вот и схема. Конденсаторы в катодах не нужны, так как лампы имеют большой коефф. усиления, а небольшая местная обратная связь идет только на пользу. Что то проще и доступней придумать сложно. Вот только с трансформаторами нехорошо получилось.

- shema_smallamp.GIF (4.93 ) Просмотров: 52806
Часы должны быть механические, а усилитель ламповый.
-

3DMonstr
- Постоянный участник
-
- Сообщений: 104
- Зарегистрирован: 06 мар 2009 22:43
- Откуда: Королев
-
константин 08 мар 2010 20:29
трансы сами мотали?
-
константин
- Живет тут :)
-
- Сообщений: 397
- Зарегистрирован: 03 мар 2009 00:35
- Откуда: воронеж
-
Вернуться в Разное
Сейчас этот форум просматривают: нет зарегистрированных пользователей и гости: 1

|
|
|