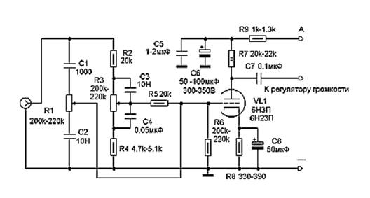
Темброблок (см. рис. 1) рассчитан на подключение
к любому ламповому оконечному усилителю, имеющему чувствительность до 1 -
1,5 В и входное сопротивление от 47 кОм, при применении усилителей с более низким
входным сопротивлением (регулятором громкости), следует увеличить ёмкость выходного
конденсатора С7.

Рис. 1. Схема темброблока.
Поскольку современные источники (CD проигрыватель,
звуковая карта) имеют малое выходное сопротивление, каскад согласования(катодный
повторитель) не нужен, сигнал с источника подаётся непосредственно на регулятор
тембра.
Для компенсации затухания сигнала в темброобразующих
цепях применяется каскад усиления на лампе 6Н3П, или 6Н23П, имеющие лампы 6Н1П
также могут их применить без каких-либо переделок в схеме, только учесть, что их
коэффициент усиления меньше.
Диапазон регулировок тембра +15,16 дБ и -15,16 дБ по
НЧ и ВЧ.
Выходное сопротивление с лампой 6Н1П около 6 кОм,
6Н3П порядка 4 кОм, с лампой 6Н23П порядка 2,5 кОм.
Детали: Резисторы МЛТ, конденсаторы К77, К78,
шунтирующий в питании - К73, электролитческий в питании - К50-32, можно
применить К50-7, или любой другой, конденсатор в катоде - тантал, они имеют
лучшие параметры и звучание при поляризующем напряжении, чем алюминиевые.
Переменные резисторы для 2-х каналов применить сдвоенные
с характеристикой "А", они наиболее распространены, хотя с характеристикой
"Б" будет более плавное регулирование тембров.
Автор: Анатолий Манаков (detector(s-ka)surguttel.ru)
|
| |
|
Радиолампы, использованные в статье:
- 6Н3П
- 6Н23П
|
Комментарии к статьям на сайте временно отключены по причине огромного количества спама.