На главную Прислать статью Форум Ссылки Обратная связь
 



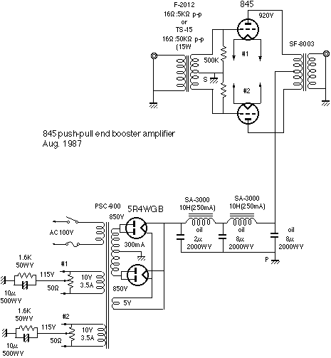
Предварительный двухтактный услитель на радиолапах 845

845 push-pull booster amplifier


Автор:  Takuji Yamamoto (Japan)




 
Радиолампы, использованные в статье:
  1. 845

Комментарии к статьям на сайте временно отключены по причине огромного количества спама.

 
views: 3564 | users: 3531
gen page: 0.01s
web3

При перепечатке материалов ссылка на первоисточник обязательна.

© 2006-2026 www.radiolamp.ru

Яндекс.Метрика